2月12日,国家市场监督管理总局发布《汽车行业价格行为合规指南》(简称《指南》),文件不算长,但分量很重,以后汽车厂家、4S店、线上交易平台的价格行为,都要按这个规矩来。下面我们就用最直白的话,把《指南》的核心内容讲清楚,看看它到底会影响到谁、改变什么。

一、定价不能乱来
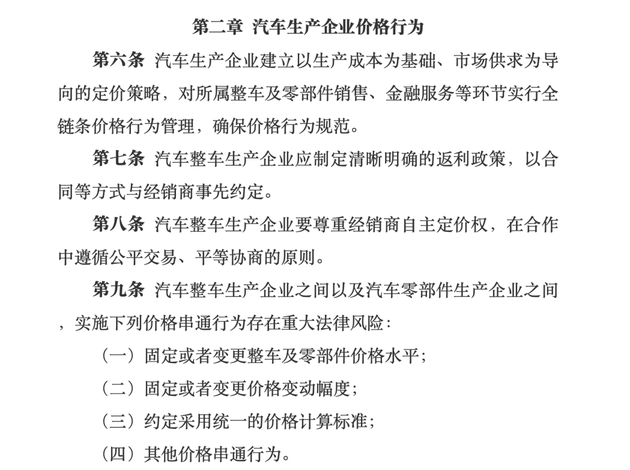
《指南》明确要求,厂家定价得基于自己的生产成本,再结合市场情况来定,不能凭空定价。同时,厂家要明确给经销商的返利政策,不能含糊其辞,更要尊重经销商的自主定价权,不能逼着经销商按自己的价格卖。

对咱们普通人接触最多的4S店要求更具体:必须明码标价。也就是说,一辆车的基础价格、配置型号、可选装的配件多少钱、上牌费、保险费、服务费等所有费用,都要清晰地标出来,不能藏着掖着。以前那种“低价吸引到店,到店后又加各种杂费”“虚假打折”“标价和实际成交价差很多”的价格欺诈行为,以后都是明令禁止的。

二、促销、赠品不玩文字游戏
不管是过年过节,还是厂家搞活动,汽车销售都会搞各种促销,这些促销都藏着“套路”。比如,宣称“直降3万”,但这个原价根本不是平时的售价,送的“大礼包”,只说送什么,不说规格、质量,甚至还要附加“必须在店里买保险”才能拿。

《指南》出台后,这些套路都行不通了。首先,促销活动的规则要写清楚、公示出来,比如活动从什么时候开始、到什么时候结束,哪些车型能享受优惠,折价的基准价格是多少(也就是平时卖多少钱,再降多少),不能含糊。其次,送的赠品,要明确标明品名、规格,比如送的车膜是什么品牌、什么型号,脚垫是什么材质,同时还要说清楚有没有附加条件,让消费者一眼就能看明白,避免被忽悠。
三、新兴玩法要说透
现在很多新车,尤其是新能源汽车,会有一些付费解锁的功能,比如座椅加热、自动驾驶辅助功能,新车买回来可以免费试用一段时间,过了期限就要花钱才能继续用。还有一些差异化的增值服务,比如专属客服、免费充电,这些服务到底包含什么、多少钱、能用到什么时候,以前很多商家不会提前说清楚,消费者买回来才发现,很多功能还要额外花钱。

针对这种情况,《指南》要求,商家必须提前告知消费者,这些付费解锁的功能,免费使用期限是多久,后续收费标准是什么,能不能取消订阅。另外,那些差异化的增值服务,比如终身免费保养,到底包含哪些项目、不包含哪些项目,也要提前说明白,不能等到消费者去保养了,才说“这个要额外收费”。

四、交易平台要“尽责”
现在很多人买车会通过线上交易平台,比如各种汽车APP、电商平台。有些平台,对异常低价车不管不问,比如一辆新车比市场价低好几万,明显不合理,却不提醒消费者有风险。
现在《指南》明确了,汽车交易平台要履行自己的责任,不能强制商家参与促销,还要对平台上的异常低价行为进行风险提示。同时,不管是汽车生产企业,还是销售企业、平台,都要建立自己的内部合规机制。

简单来说,《指南》就是给汽车行业的价格行为“立规矩”:厂家不能乱定价、经销商不能玩套路、平台不能不作为,最终目的是让市场更公平、更透明,保护消费者和正规商家的合法权益。相信随着《指南》的落地,以后咱们买车,会少一些套路、多一些安心。
爱驾天下
评论(0)